近年来,生物催化已成为合成化合物的重要途径,也常应用于工业规模的生产。为了应对工业经济对生物催化反应的严苛要求,相关研究团队在提高
反应时空产率
、底物转化率和产物浓度等方面做出了许多努力。
由于酶在水相体系中往往更稳定,水性介质通常会被选作进行酶促反应的溶剂。然而,常见的工业化合物的水溶性通常很差,如果使用水溶液会导致底物负载量低和生产效率下降;同时,一些合成反应需要酶法与化学法联用,部分化学催化剂只能在非水介质中使用。这就造成了在溶剂体系选择方面的矛盾与难题。
最近,一篇入选了“
2021 Green Chemistry Hot Articles
”的关于
生物催化反应溶剂
体系选择的综述文章进入了我们的视野,这一综述对于酶赛这类生物催化领域的公司具有巨大帮助。Rother教授及其同事对不同的溶剂体系的优势与挑战进行了分析,并进一步挑选了适合不同体系的“非常规介质”。最后,他们还制作了流程图,便于有合成需要的团队能够根据所需快速找到合适的溶剂体系。其中,酶赛的Marco Bocola博士也是这篇综述的作者之一。
这篇综述根据溶剂体系中水与其它溶剂含量所占比例不同,将体系分为水单相(纯水相/共溶剂体系),两相(双相/水-底物体系)和非水单相体系(微水反应体系/纯底物体系)三大类。体系具体组成可见下图(
原文
Fig.1)。

Fig. 1 不同溶液体系的相对水含量
水溶剂或缓冲溶液性质温和且容易获得,因此被视为最简单的方法。它可以是纯水相,也可以在水溶剂中添加适量能与水混溶的共溶剂以提高反应试剂溶解度(共溶剂还可以参与反应,例如辅因子再生)。
1)反应条件温和,酶性质(稳定性、活性、选择性等)稳定;
2) 不存在双相体系常见的中间相问题,如传质困难、中间相处蛋白质失活等。
1)对于水溶性差的常见工业化合物,纯水相体系的底物负载量低,更适用于不需要高产品浓度的高价值产品;
2)该类体系易产生大量废水,且生成的产物提取分离较困难,在下游处理工艺(Downstream processing, DSP)上可能需要额外的能量/资源支出。
☆实例:
在使用醛肟脱水酶的脂肪腈合成中添加了10%乙醇作为共溶剂,1.4kg/L的底物转化率成功达到93%,远优于纯水相体系及双相体系。

参考文献:A. Hinzmann, S. Glinski, M. Worm and H.Gröger.EnzymaticSynthesis of Aliphatic Nitriles at a Substrate Loading of up to 1.4 kg/L: ABiocatalytic Record Achieved with a Heme Protein J. Org.Chem., 2019, 84,4867–4872.
两相溶剂体系主要由两相——水相和有机相(与水互不相溶)组成,底物溶解于有机相,而酶存在于水相中。在高浓度底物对酶无损害的情况下,底物可直接作为另一“有机相”出现,即“水-底物”体系(aqueous-neat)。
-
1)疏水底物在有机溶剂中溶解度更高,提高底物负载量能够有效提高最终产率;
-
☆实例:由于反应涉及的两种酶中,TeSADH也可能会催化CHMO(环己酮单氧化物酶)的反应,Amin Bornadel的团队决定选择双相体系来作为合成己内酯的溶剂体系。其挑选十二烷作为溶剂,将产物浓度从水相中的20mM提升到53mM。

参考文献: A. Bornadel, R.Hatti-Kaul, F. Hollmann and S. Kara. A Bi-enzymatic Convergent Cascade forε-Caprolactone Synthesis Employing 1,6-Hexanediol as a ‘Double-SmartCosubstrate’. ChemCatChem, 2015, 7, 2442–2445.
MARS,即微水反应体系(micro-aqueous reaction system)的简称,其主要组成为非水溶剂(如疏水有机溶剂),仅含有饱和量的水形成水化膜包裹生物
催化剂,以保持酶的活性。
2)水含量少,适合需要避免水的反应,如反应试剂发生水解;
4)产生废水量少,DSP处理更简单,且便于溶剂循环使用。
1)可能存在酶不稳定问题(然而某些实例中,该体系能够提高酶稳定性)。
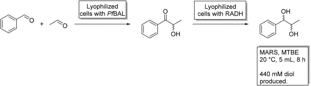
☆实例:在合成1-苯基-1,2-丙二醇的路线中,Rother团队采用MARS体系来替代单水相,将底物浓度从26mM提高至440mM,且最终产物浓度为水相中的1600倍。

参考文献: A. Jakoblinnert and D.Rother. A two-step biocatalytic cascade in micro-aqueous medium: using wholecells to obtain high concentrations of a vicinal diol. Green Chem., 2014, 16, 3472–3482.
另一种非水单相溶剂体系为纯底物体系,即无其他溶剂,酶分散在底物中,可能含有少量水以保持酶的稳定性。这就要求底物本身为液体状态。
1)四种体系中,其底物负载量最高,相应的产物浓度也最高;
2)与MARS优点类似,DSP处理简单,无中间相问题等。
☆实例:酶赛团队进化转氨酶以用于R-苯乙胺的合成,并在该路线中尝试了多种溶剂体系。我们发现了一个有趣的现象,即随着溶剂体系中水含量的减少和底物负载量的增加,酶相对活性的变化并不是线性的,而是水单相>纯底物>双相,如下图所示(原文Fig.2)。

Fig. 2 不同溶液体系转氨酶对苯乙酮和异丙胺活性变化
其具体反应数值如下(反应时间均为24h):
水单相:苯乙酮50g/L,转化率80%,ee值99%
双相:苯乙酮400g/L,转化率5%,产物浓度20g/L
纯底物(2%含PLP和湿细胞的水溶液):产物浓度100g/L。进一步使用连续反应器,时空产率每24h可达到168g/L 。

参考专利: CN111349666A;US20200332321A1
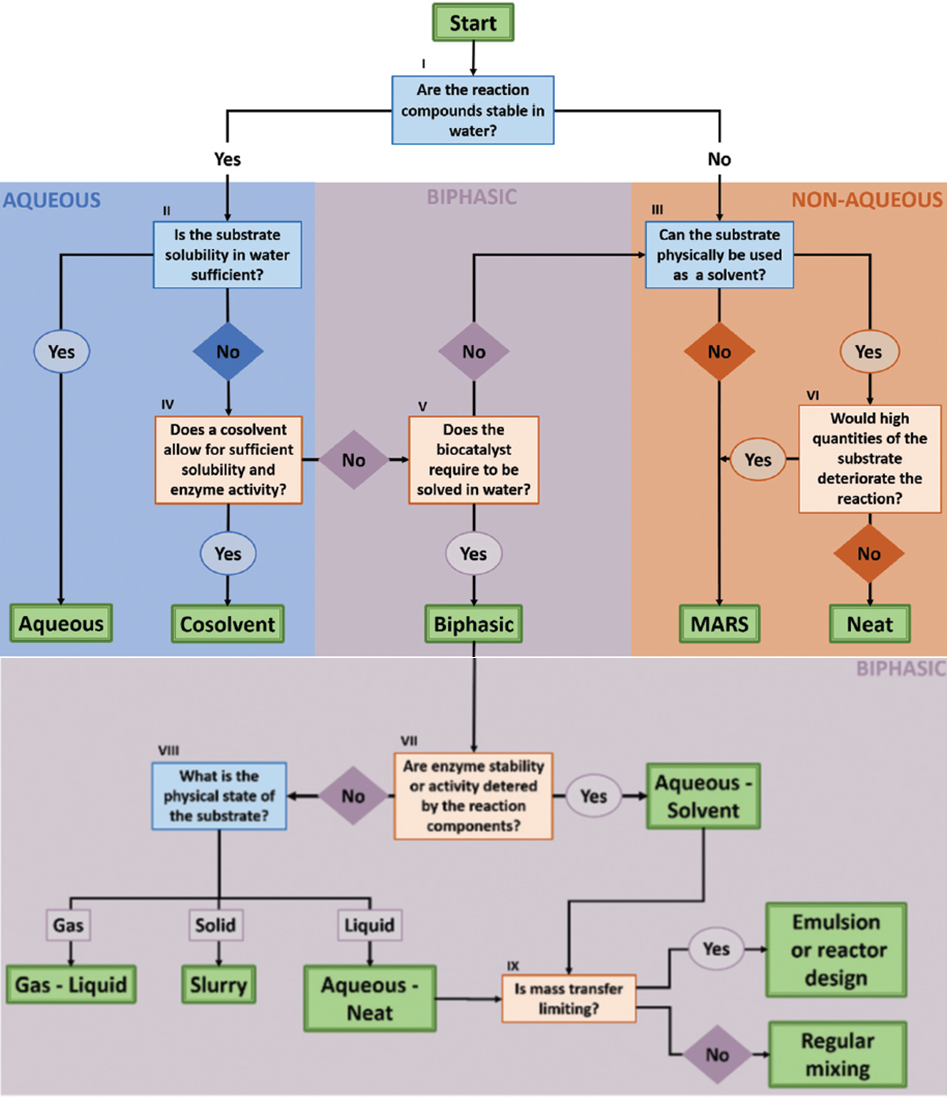
对于不同的反应,选择溶剂体系时考虑的因素也不尽相同。而溶剂体系种类多样,如何选择合适的溶剂体系就是一个难点。这篇综述中,几位作者为研发团队及工业生产提供了一张流程图,对于溶剂体系的选择具有非常大的帮助(原文Fig.3&4)。

Fig. 3
&4决定哪种溶剂体系适合生物催化反应的流程图
(图中蓝色框为查阅文献即可解决的问题,而橙色框中的疑问需要实验验证)
通过流程图确定溶剂体系后,就需要进一步选择反应中所用的溶剂。在选择溶剂时,需要考虑的因素是多样的,这篇综述中主要分为了两类——对反应的影响/对环境的影响。
2.1 常见非水溶剂及其应用
除了最常用的有机溶剂外,文献中还提及了其他几种溶剂。
离子液体(ionic liquids, ILs)
和
低共熔试剂(deep eutectic solvents, DESs)
都是最常见的有机溶剂替代品,前者是通过阴阳离子松散结合形成的液体,后者则有卤化物盐和氢键供体组成。
两者均具有非挥发性和不可燃性的特点,这使它们安全且易后续处理。
然而,ILs的生产过程繁琐,相反的能够以可再生能源合成DESs就成了更具优势的替代品。
而
超临界流体(supercrtical fluids, SCFs)
是一种新兴的溶剂,
其在特定压力和温度下为介于液态和气态的气体,能够通过改变反应温度与压力来改变其溶解能力。最常见的例子为超临界CO2,含量丰富且不可燃,颇具优势,但同时需要专用压力设备,因此普通实验室无法使用。
下表(原文Table 4)列举了以上几种溶剂的应用体系(颜色越深,应用该溶剂的相关文献越多),溶解度影响因素及实例。
Table 4
几种溶剂在文献中的生物催化的相关应用案例、一般特点和常见例子

*DMSO:二甲亚砜;CPME: 环戊基甲醚;MBTE: 甲基叔丁醚
*[BMim]:1-丁基-3-甲基咪唑;[Bpy]: N-丁基吡啶;ChCl: 氯化胆碱;[EACl]: 乙基氯化铵
要提到溶剂对反应的影响,最需要考虑的因素有两点:对酶性质(稳定性、活性和选择性)的影响和溶解性,在双相体系中,还可以引申出化合物在溶剂中的分配系数。
而从整体工艺来看,下游处理工艺(DSP)的难易程度也应考虑在内。基于以上因素和综述所述,可以整理出不同溶剂体系所适用的溶剂类型。
|
|
要求 |
选择溶剂特征 |
|
|
1.能与水混溶; 2.能提高底物在水中的溶解度;
3.对酶特性影响小; 4.简化后续废水处理; |
1.低LogP*或极性溶剂,如小分子醇类(如乙醇、异丙醇)等; 2.DMSO符合上述条件但分其离困难,DSP难度大。 |
双相
体系 |
1.具有双相,要求化合物在两相中分配合理,提高负载量; 2.不影响反应进行(如溶剂对酶抑制,或影响稳定性等)。 |
1.适中的分配系数**(过高可能会损害酶); 2.溶剂与溶质LogP值近似; 3.不影响酶对底物亲和力。 |
MARS |
1.提高底物负载量; 2.不影响反应进行(如溶剂对酶抑制,或影响稳定性等)。 |
1.非极性溶剂; 2.避免破坏水化膜,影响酶活性;提高底物溶解性。 |
*LogP表示某物质在正辛醇(油)和水中的分配系数比值的对数值,反映了物质在油水两相中的分配情况。其值越大,表示该物质越亲油,水溶性越差。
**影响分配系数因素:logP,接受氢/供氢能力,极化性,溶剂体积比,Hlidebrand溶解度参数等。
关于溶剂对环境的影响,最常见的误区是水易得且无毒,是“绿色溶剂”,而有机溶剂通是对环境不友好和不可持续发展的。然而事实上,由于化合物溶解性差,单水相体系常需要使用大量水并相应产生污染废水,而且提取产物时还需用到大量提取试剂;而有机溶剂尽管大部分确实容易增加环境负担,但同样存在对环境影响小的,例如一些以可再生资源和环保方式生产的试剂(如低共熔溶剂),能够被重复利用。
同时,DSP处理的难易程度与对环境的有利程度并不完全相关。DSP处理的影响因素有溶剂粘度、挥发性、稳定性、共沸混合物的形成等,而对环境是否友好看的是溶剂挥发性、稳定性、闪点、爆炸性、毒性等。
因此,我们需要做的不是一味否定非水溶剂,而是在选择溶剂前合理评估其对环境的影响。CHEM21和Prat团队等研究组织对许多常用溶剂的特性进行了概括整理,并从安全,健康和环境的方面将它们分为了三类:“推荐使用”,“疑问的”,“危险的”。其中某些例子可见下表(原文Table 5).
Table 5 生物催化溶剂的具体例子及其安全等级

*Cyrene:二氢左旋葡萄糖苷;p-Cymene:对伞花烃;Limonene:柠檬烯
有机溶剂对酶的稳定性有或多或少的影响,综述中主要有以下几个解决方案:
-
蛋白质工程以提高酶的某些特性,如耐热性、溶剂耐受性等,几种特性的提高往往是同步的;
-
-
改变酶的状态。例如,通过包埋/包封等手段固定化酶,或者选择全细胞(溶剂耐受性菌株)反应来替代游离酶;
-
寻找可进行类似反应,但溶剂耐受性更高的其他酶作为替代品。
这篇综述还列举了不同状态酶的优势及挑战,具体可见下表(原文Table 3)。
Table 3 不同状态酶的优势、挑战
及在不同反应体系中的应用

本文作者认为,我们不能一直拘泥于在生物催化反应中使用水单相体系,随着各类化合物的需求上升,非水溶剂的应
用是不可避免的。
当然,目前有机溶剂还存在不少的问题与挑战亟需解决。例如,目前某种溶剂在某反应中的适合程度难以预测,但作者认为在不久的将来应该会有
更多的模拟工具帮助选择最合适的溶剂。而关于有机溶剂的合成过程,可以从原料(可再生资源)和合成方法(生物合成,发酵等)两方面着手。
本文的最后,作者鼓励在生物催化领域的各研究团队能够多尝试不同的溶剂体系和非常规介质,这是扩大和推动这些溶剂在工业领域应用的最好方式。同时,将酶和化学催化反应结合的级联反应,在有机溶剂的扩展应用下也将具有重要潜力。
文章来源:酶赛生物
撰稿 | 戴怡昕