
论文作者:Fei Tao (陶飞), Xuemin Sun (孙学民), Jiangfeng Cheng (程江峰), Yonghuai Zhu (朱永怀), Weiran Liu (刘蔚然), Yong Wang (王勇), Hui Xu (徐慧), Tianliang Hu (胡天亮), Xiaojun Liu (刘晓军), Tingyu Liu (刘庭煜), Zheng Sun (孙铮), Jun Xu (徐俊), Jinsong Bao (鲍劲松), Feng Xiang (向峰), Xiaohui Jin (金小辉)
作者单位:北京航空航天大学、北京工业大学、北自所(北京)科技发展股份有限公司、山东大学、东南大学、西安交通大学、东华大学、武汉科技大学、航天一院北京航天拓扑高科技有限责任公司
项目支持:国家重点研发计划项目“基于数字孪生的生产线精确建模理论与方法(2020YFB1708400)”
论文引用信息:
TAO F, SUN X, CHENG J, et al. makeTwin: A reference architecture for digital twin software platform [J]. Chinese Journal of Aeronautics, 2023, DOI: https://doi.org/10.1016/j.cja.2023.05.002 (In Press).
论文下载二维码:
数字孪生经过近年快速发展,应用领域已跨越航空航天和智能制造的边界,迅速延伸到全球数字经济各个角落,成为人类构筑数字空间,并籍以改造现实世界的变革性模式。
数字孪生工业软件是数字孪生从理论到工程实践的核心载体,备受学术界、工业界和政府相关部门的关注。但在应用开发过程中,当前缺乏一种普适性的数字孪生研究与开发平台。具体而言,对于学术研究者,缺少一个数字孪生模型、数据、算法、交互可创建、可配置的公共仿真、测试与研究平台;对于开发者,缺少一个模型数据、协议、可视化等功能可创建、可配置的低代码开发平台;对于企业用缺少一个场景、功能、模式可配置、可切换、可迁移的应用管理平台。鉴于此,构建服务于各行业、各应用层级的数字孪生工业软件平台迫在眉睫。
图1 数字孪生工业软件迫在眉睫
软件统一参考架构的缺位阻碍了数字孪生理论在研究和工业应用的进一步发展。因此,作者团队基于多年在数字孪生理论和关键技术(如数字孪生五维模型、数字孪生模型构建理论、数字孪生标准等)系统研究的基础,在国家重点研发计划“基于数字孪生的智能生产过程精确建模理论与方法”的支持下,提出并设计了一个数字孪生工业软件平台参考架构——makeTwin。makeTwin名称起源于Nature期刊首篇数字孪生文章,尝试给出数字孪生工业软件发展的中国思路和参考架构。
本文首先从数字孪生工业软件的七大需求、十大功能、基本工作流程和核心功能交互机制等4个方面介绍数字孪生工业软件的最新进展;其次,给出了参考makeTwin架构开发的纺织车间(CFTS)数字孪生应用系统,证明了所提参考架构的可行性。最后,本文总结了makeTwin的设计理念和开发过程,归纳了makeTwin研发过程中存在的不足和面临的挑战。在此基础上,分析了数字孪生工业软件的未来发展趋势。
为保障软件可配置、可调用、可升级和可扩展功能,本文总结分析了数字孪生工业软件在数字孪生模型、数字孪生数据、数字孪生算法、物联连接、虚实交互、虚拟仿真及可视化等7个维度的需求,如图3所示。
图3 数字孪生工业软件平台七大需求
数字孪生模型需求
:
表明用户对数字孪生模型创建和管理等需求,包括导入、创建、轻量化、组装等;
数字孪生数据需求
:
表明用户对多源异构数据快速处理的需求,包括数据导入、检索与调用、变换、特征提取、降维等;
数字孪生算法需求
:
表明用户对内置或自定义算法模型相关需求,包括创建、修改、调试及封装等;
物联连接需求
:
表明用户期望平台实现的数字孪生虚实互联相关需求,包括通信协议选择、创建、物理数据源访问等;
虚实交互需求
:
表明用户期望平台实现的虚实交互同步及反馈控制需求,包括动作行为配置、状态同步配置、规则配置等;
虚拟仿真需求
:
表明用户期望基于数字孪生模型、数据、算法和组件之间的交互,实现物理特性的准确刻画,包括算法配置、数据配置、边界条件配置等;
可视化需求
:
表明用户数字孪生模型、数据、算法、连接、交互和仿真等元素的增强可视化表达需求。
2)设计提出了一套包括十大功能的数字孪生工业软件参考架构(makeTwin)
针对用户对于数字孪生工业软件的需求,文章提出并设计了一种数字孪生软件平台参考架构——makeTwin,定义了数字孪生工业软件十大核心功能,包括
数字孪生模型创建与集成(twinModelBuilder)、孪生数据处理器(twinDataProcessor)、算法生成适配器( twinAlgBuilder)、数实loT连接器(twinloTConnector)、虚实交互配置器(twinInteractor)、孪生仿真求解器(twinSimulator)、多维可视化工具(twinVisualization)、孪生基础库(twinLibrary)、场景应用模板集(twinSceneTemplate)、孪生应用部署器(twinAppDeployer)。
数字孪生模型创建与集成
(
twinModelBuilder
)主要管理数字孪生模型,并实现对物理实体或复杂系统的多维、多尺度、多领域的表征,主要包括模型导入、创建、转换、轻量化、组装、融合、验证与修正;
孪生数据处理器
(
twinDataProcessor
)为makeTwin提供孪生数据的管理能力,主要包括数据导入、数据检索与调用、数据清洗、数据转换、特征提取、数据关联、数据降维和数据生成等功能;
算法生成适配器
(
twinAlgBuilder
)主要提供算法模型开发和管理能力,以满足算法模型的导入、检索、创建、修改、调试与封装等需求;
数实loT连接器
(
twinloTConnector
)在连接虚拟世界和物理世界方面发挥着关键作用,它包括通信协议的选择、创建、配置和数据的访问、聚合和管理等功能;
虚实交互配置器
(
twinInteractor
)主要提供虚拟-现实交互的能力,主要包括动作行为配置、状态同步配置、规则配置、数模关联配置和虚实一致性验证等功能;
孪生仿真求解器
(
twinSimulator
)配备了复杂、多元的参数配置模块,能够针对不同的应用场景进行多学科、多物理场、多尺度和多概率的仿真;
多维可视化工具
(
twinVisualization
)旨在帮助用户直观地观测数字孪生要素,具体包括模型可视化、数据可视化、交互可视化、算法可视化和仿真可视化;
孪生基础库
(
twinLibrary
)为数字孪生工业软件提供了全面的支持,主要由数字孪生模型库、算法库、数据库、知识库、通信协议库和场景模板库组成;
场景应用模板集
(
twinSceneTemplate
)旨在为用户提供跨领域的通用模板,以引导用户快速配置数字孪生应用程序服务;
孪生应用部署器
(
twinAppDeployer
)为用户提供应用和服务部署方法,根据现场的网络连接状况,可分为离线部署和在线部署两类。
3)设计了makeTwin基本工作流程
在makeTwin软件平台中,有两种主要开发模式以满足不同用户的应用需求。第一种模式是基于场景模板的应用服务开发,第二种模式是基于场景模板的定制构建,如图5所示。
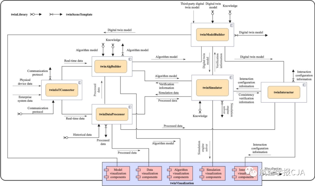
4)提出了makeTwin核心功能交互机制
makeTwin的交互机制功能为关联各核心函数间的输入和输出。在makeTwin平台中,主要考虑了模型、数据处理、算法、物联网、交互、仿真、库、可视化和场景间的交互机制,如图6所示。
图6 makeTwin核心功能的交互机制
5)开发了基于makeTwin架构的纺织行业数字孪生应用系统
参考makeTwin架构,研发的纺织车间(CFTS)的数字孪生系统已在企业进行了部署应用。
文章提出的makeTwin参考架构综合考虑了软件平台的开放性、兼容性、互操作性、可用性和可扩展性,以满足学术研究人员、开发人员和企业用户的数字孪生研发和使用需求。然而,makeTwin仍处于从概念到实现的早期阶段。makeTwin的体系结构和功能模块仍需不断的改进和完善。未来的研究工作主要包括以下4点:
a) makeTwin结构和功能仍需不断的迭代以形成高可用的工程软件平台,同时保证对不同应用领域的适用性。
b) 进一步根据不同行业的特点,继续研究makeTwin的派生形式,以保证其针对不同行业和应用场景的开发效率。
c) 在更多的应用开发中,对makeTwin进行验证和改进。
d) 基于makeTwin的研究成果,研发相关标准,以对研究和应用进行规范化指导。
项目研究组正在与数字孪生相关研发单位和应用企业,发挥“产、学、研、用”一体化协同优势,共同研究编制《数字孪生工业软件白皮书》,为数字孪生工业软件发展提供智力参考和数据洞察,为产业链生态企业提供决策参考,共同尝试基于makeTwin形成数字孪生工业软件的中国理解和参考架构,以更好的引导数字孪生工业软件可持续优质发展。
文章相关工作是在国家重点研发计划项目“基于数字孪生的生产线精确建模理论与方法(2020YFB1708400)”支持下研究、实践与总结完成的。论文作者主要来源于项目团队和makeTwin工业软件应用单位。

|
陶 飞
(1981-),男,湖北武汉人,北京航空航天大学教授、博士生导师,《Digital Twin》国际期刊、国际会议、国际论坛发起创办人,《航空学报》《中国航空学报(英文版)》编委。研究方向:数字孪生、数字工程、智能制造,E-mail:ftao@buaa.edu.cn。
|

|
孙学民
(1991-),男,山东德州人,北京航空航天大学卓百博士后。研究方向:数字孪生装配技术、数字孪生复杂装备运维技术等。
|

|
程江峰
(1987-),男,山东烟台人,北京航空航天大学副教授。研究方向:数字孪生、智能制造、复杂装备数字孪生运维等;
|

|
朱永怀
(1994-),男,河南周口人,北京工业大学博士研究生。研究方向:数字孪生复杂装备运维技术、先进制造与智能技术等。
|

|
刘蔚然
(1991-),男,吉林长春人,北京航空航天大学博士研究生。研究方向:数字孪生卫星、数字孪生技术及应用等。
|

|
王 勇
(1972-),男,北京市人,北自所(北京)科技发展股份有限公司董事、总经理、研究员。研究方向:智能物流、数字孪生和智能制造。
|

|
徐 慧
(1981-),女,山东文登人,北自所(北京)科技发展股份有限公司副总经理、研究员。研究方向:物流行业机械设备设计、企业智能制造等。
|

|
胡天亮
(1981-),男,山东济南人,山东大学教授,博士生导师。研究方向:智能制造、数字孪生、智能控制等。
|

|
刘晓军
(1980-),男,河北张家口人,东南大学教授,博士生导师。研究方向:数字化设计、制造与先进制造技术等。
|

|
刘庭煜
(1982-),男,江苏常州人,东南大学副教授,博士生导师。研究方向:智能制造系统及数据分析、工业智能视觉以及车间数字孪生技术等。
|

|
孙 铮
(1981-),男,浙江宁波人,西安交通大学副教授。研究方向:制造装备数控技术、精密运动控制与电机驱动技术、智能制造与数字孪生技术等。
|

|
徐 俊
(1986-),男,浙江金华人,西安交通大学教授,博士生导师。研究方向:智能制造、机器人、储能等智能系统相关技术。
|

|
鲍劲松
(1972-),男,安徽合肥人,东华大学教授,博士生导师。研究方向:智能制造、工业互联网、数字孪生等。
|

|
向 峰
(1983-),男,湖北武汉人,武汉科技大学教授,博士生导师。研究方向:面向服务的智能制造、数字孪生、绿色制造等。
|

|
金小辉
(1976-),男,湖北赤壁人,航天一院北京航天拓扑高科技有限责任公司研究员,研究方向:数字孪生,智能制造。
|