MBSE产品模型架构应用流程——以火灾卫星为例
   2023年6月12日 11:39数字化转型是工业经济迈向数字经济的必由之路,是以数据为核心的驱动要素。基于模型的系统工程(MBSE)能够快速提升制造创新能力、优化制造研制流程,是加快制造升级和数字化转型的必要技术。
对于复杂装备制造业的长期研制生产,将MBSE应用其中,可以借助模型增强共享信息的能力,改善开发系统时利益攸关者之间的沟通效率,提高信息的可追溯性、可共享性及复用率。
以火灾卫星为例,我们整理解析基于MBSE的数字化转型初期实施流程。
火灾卫星应用MBSE实施流程是“不断打开”的过程,我们称之为“OpenBox”,随着实施流程推进逐渐清晰明了。在此分为四个阶段,定义为P1、P2、P3、P4四个阶段。各个阶段都有具体事项和细致的准备工作。
P1
在P1环节中,将P1阶段看作是一个黑盒,我们首先要对“火灾卫星”进行实施规划,提前做好整体工作的规划,包括培训人员、目标、交付时间与项目里程碑等等信息,保证初步实施流程顺利进行。
任务需求初始捕获
任务需求精化
第二环节进入建模准备工作,定义大致建模规范,做好“如何组织模型”的工作。第三环节分析识别利益相关方,接着站在任务的角度定义任务目标,针对每一个利益相关方识别各个需求,将繁杂凌乱的需求进行精细梳理,对任务需求精化。
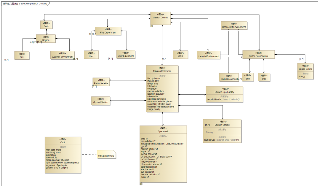
系统上下文分析
从识别利益相关方到定义任务目标上下文是静态的,接下来的行动则是站在动态角度去分析火灾卫星,包括执行任务分析、轨道分析挖掘潜在需求,丰富开发任务需求定义任务行为,以及站在时间的角度识别任务事件。
P2
P2阶段是初步打开的阶段,是一个灰盒,进行功能分析和信息的捕获的动作。P2阶段在P1的基础上对卫星进行下定义,包括捕获外部接口、捕获卫星主行为、卫星性能、卫星系统需求以及动态的卫星任务大场景仿真。
状态行为分析(功能需求)
P3
P3阶段为白盒,此阶段则是进入架构设计阶段,对卫星系统分解,研究分系统和组件,站在卫星系统角度分析系统的需求、结构和行为三个方面,同时也会注重分系统与组件这两者的需求和状态。
由卫星系统分解、分系统互连、识别各分系统到太阳电池阵权衡分析,这四个步骤都是从系统的静态结构推进流程;而系统功能分配、识别卫星系统事件线和组件状态则是以动态的形式,分别从功能、时间和状态三个角度进行分析。
由组件状态这一步骤进入组件级别,捕获组件需求,构建组件与系统需求的派生关系。
捕获分系统接口及其连接关系
P4
P1到P3通过三个阶段对火灾卫星系统由上到下、从里到外全面的进行系统架构分析。P4阶段开启验证行动,进行设计验证与场景验证。在P4阶段,所有的模型在系统架构分析完成之后,进行设计验证工作。此时的验证需求,包括形成完整的需求追溯。
同时我们在每个步骤都有相对应最为主要的计算分析主线。P1最为主要的“轨道分析”是为了捕获早期关键需求性能需求,例如满足火灾卫星检测地球所需要航天器的数量是多少;P2“大场景仿真”用来检验逻辑过程是否合理;P3会进行参数配置的“权衡分析”,根据参数值的不同进行优化比选更优的参数配置。进入P4阶段进行设计分析,会用到参数图去验证性能需求是否被满足。
MBSE实施流程是对基于MBSE思想的系统设计愿景的扩展与开发,并且为数字化变革提供基础,以确保整个未来状态与其对应执行的解决方案集保持一致。它初步定义了落地计划,规范了各数字化项目需要实现的主线内容,加快项目进程。
文章来源:杭州华望MBSE
 工程师必备
-  项目客服
 -  培训客服
 -  平台客服
 
TOP
 



















