AD采样用了这么久,是时候熟悉一下内部结构了
2022年3月17日 14:33浏览:2219 收藏:1
用了这么久ADC,从没细看过ADC的内部原理和如何获得最佳精度。今天笔者看到一篇ST的官方文档讲的得错,这里整理分享给大家。
SAR ADC内部结构
STM32微控制器中内置的ADC使用SAR(逐次逼近)原则,分多步执行转换。
转换步骤数等于ADC转换器中的位数。
每个步骤均由ADC时钟驱动。
每个ADC时钟从结果到输出产生一位。
ADC的内部设计基于切换电容技术。
图1介绍了ADC的工作原理。下面的示例仅显示了逼近的前面几步,但是该过程会持续到LSB为止。
SAR切换电容ADC的基本原理(10位ADC示例),带数字输出的ADC基本原理图如图1所示。
图1
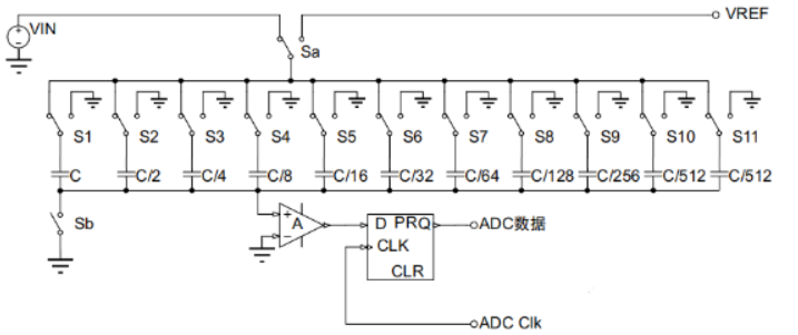
电容充电至电压VIN。Sa切换至VIN,采样期间Sb开关闭合。如图2。
图2
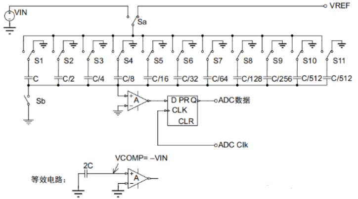
输入断开,电容保持输入电压。Sb开关打开,然后S1-S11切换至接地且Sa切换至VREF。如图3。
图3
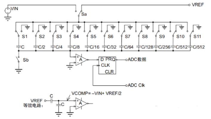
(1)第一个逼近步骤。S1切换至VREF。VIN与VREF/2比较如图4。
图4
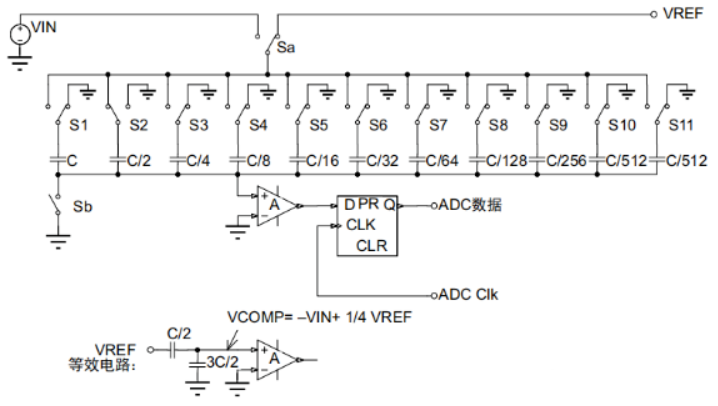
(2)如果MSB = 0,则与¼VREF进行比较,S1切换回接地。S2切换至VREF。如图5。
图5
(3)如果MSB = 1,则与¾VREF进行比较,S1保持接地。S2切换至VREF。
重复如上步骤,直到LSB为止。可以简单理解为二分法逐次进行输入电压与参考电压的比较。首次与VREF/2比较,下次比较根据上次比较结果决定,如果MSB=1则与3/4VREF比较。如果MSB=0则与1/4VREF比较。后面决定与1/8VREF、3/8VREF、5/8VREF、 7/8VREF之一做比较。循环直到输出LSB为止。
技术邻APP
工程师必备
工程师必备
- 项目客服
- 培训客服
- 平台客服
TOP
1




















